环境与契机
我国宏观经济的发展态势良好,国家重视为电子商务的发展奠定了基础。生活节奏加快,人们追求高效省时的消费方式,网上购物逐渐流行。计算机技术的突飞猛进,尤其是3D技术、扫描技术的出现,使网络世界更加丰富多彩,更加生动。在此背景下,我们坚信我们网上商城将会有广阔的市场。
1.2产品与服务
本公司以建立网上服装商城为手段,针对消费者的个性需求,出售一系列有较强品牌形象的服饰。该商城以三维空间的形式展现,通过视频,扫描,3D等新的计算机技术,实现现实购物情景的网上虚拟再现;同时,采用更为精确的人体尺寸测量手段,展现“E秀”时代的 “量体裁衣”。
1.3市场研究与分析
现代服装消费观念调查表明:消费者在选购时,更倾向于选择款式和颜色符合其个性的服装。在对中国网上购物用户的调查后发现:中国网上购物用户大部分受过高等教育,八成以上为大专学历;且18—40岁的用户占主导地位。网上购物用户以中高收入为主。(资料来源:艾瑞市场咨询)
市场定位:公司定位于中高端服装BtoC销售。
目标市场特征:高收入、高教育,经济富裕、年轻、讲究生活品位的25-40岁的白领、金领阶层。在线时间多、在工作和家中都有高速网络接入。
市场营销策略
注重顾客的体验感受,以独有的品牌和独特优质的服务区别于以后的跟随者。不同级别会员差别定价,以优质的服务维护高端品牌效应。与商场合作,实现网上购物的同城交易,本地化服务。战略中后期,我们将更注重服务策略,通过为客户提供多样化的服务,争取更大的市场份额。
企业文化:
口号:比顾客更了解顾客
理念:以人为本、诚信为先、团结合作,开拓创新
原则:顾客至上,理解与尊重并重
公司目标
短期目标:以3D技术、多种视频技术以及虚拟现实生活空间的开发应用为先导,抓住市场契机,进行局域市场的有力推广。
长期目标:稳定既得市场,不断开发新市场,形成具有特色的赢利模式并实现公司的成功上市。
1.5公司管理
配合公司战略的发展,公司采用网络型组织结构,充分利用网络效应,实现企业最低成本的运营。进入成熟运营期后,由于公司人员的扩充以及业务的扩展,将建立更为完善和细化的组织机构。
1.6技术可行性分析
开发平台选择以Windows Server 2003作为操作系统,以IBM X360为Web服务器,以MySQL为后台数据库。利用发展较为成熟的上海杰图软件公司开发的造型师的软件,同时,引进的是德国力克公司开发并研制的 Vitus Smart 3D Body Scanner三维人体扫描系统。我们实现顾客网上购物的模拟试穿是完全可操作的。
1.7资金需求
公司注册资本为220万元人民币,其中风险投资基金出资100万元,管理团队出资50万,银行借款70万。
风险投资者所占公司股份比例为67%,第一年亏损不分红,第二年不分红,第三年按税后利润20%分红,按其持有股份可分得329,285元,第四年按税后利润20%分红,按其持有股份可分得646,384元,第五年按税后利润20%分红,按其持有股份可分得1,070,046元,三年的红利折成现值(10%折现率)为1,353,301元,假设风险投资在第五年撤资,可得的投资回报率即为35%,相当可观。
1.8财务分析
五年平均资产回报率40.71%。权益报酬率56.34%;流动资产周转率1.77。净现值为728.7万元;内含报酬率为135%;投资回收期为2.62年;贴现投资回收期为2.85年。
通过财务分析,我们确信这些数据和结论都是可信和可达到的。而且凭借我们的管理团队,本创业计划设定的目标也是完全可行的。因此,我们相信,这是一个非常有吸引力的投资项目。
2.环境与契机
2.1 各种环境的基本情况
客观经济走势良好,GDP增长形势喜人,商业领域系统风险较小。
互联网发展迅速,互联网用户大幅度增加,网上消费市场不断膨胀。
国家重视电子商务发展,加强其宣传力度并大力推广之。
信息安全技术逐渐成熟,信用体制逐步完善。
消费主体年轻化,各年龄层消费观念发生较大转变。个性化的消费方式成为社会发展的潮流。
国外网上购物愈加流行化,国内仍处于起步阶段。
2.2 出现的契机
CNNIC历次中国网民调研数据及iResearch市场咨询预测,2004年中国网民将突破1亿人大关,2006年将达到1亿6千5百万,这将为中国发展网上消费奠定良好的客户基础。
中国目前互联网用户已超过8000万,约23%的中国企业采用了电子商务,2003年中国网上购物交易额约8亿,并且以每年100%的速度增长。(资料来源:《楚天都市报》2004.5.21)
现代服装消费观念调查表明:消费者在选购时,更倾向于款式和颜色符合其个性的服装。对质量和品牌的考虑次之。(资料来源:服装中国网)
互联网的发展,网络虚拟生活空间已经出现,且受到广大网民的青睐。三维扫描技术和3D技术的成熟完善。
2004年8月,商务部研究院探讨并提出加快我国电子商务发展对策建议。
国家重视电子商务的发展,为有效解决网上交易安全问题,《电子签名法》将在2004年底前出台。(资料来源:新浪网)
3.产品与服务
3.1服务定位
——网上交易平台还是服装零售业
E秀服装城定位于中高端服装BtoC销售。E秀服装城将融娱乐和购物于一体,充分运用各种最新的互联网技术,提供人性化服务,吸引顾客,满足顾客个性化需求,带给顾客与众不同的购物体验。作出这一决策的依据主要有以下三点:
3.1.1弥补现有网上服装交易的缺陷
本公司是采用B2C服务模式。现存的B2C服务模式能提供给顾客的仅仅是一张制作精美的图片和一段描述性的文字而已,对于网上服装购买这种方式远不能满足顾客的心理需求,他们渴望的不单单是大小合适,他们更渴望亲身去体验它,感受它,如同在专卖店或商场里选购一样。而对于中高端消费者而言,服装是其品位与个性的体现,他们对网上服装交易的要求更高。我们的网上商城,将建立一个完全的3D环境,它能实现对现实购物情景最逼真的模拟。能够最大限度地满足顾客的心理需求。
3.1.2基于成本的考虑
各种财务预算表明:采用B2C服装零售形式,其成本远低于新建一个网上交易平台,且其最终赢利时间也会短于后者。
3.2 产品
本公司将以建立虚拟购物空间为服务方式,出售款式多样的品牌服装为主。
就服装而言, 品牌不仅意味着其知名度,也意味着可靠的质量,时尚的款式,同时也是身份的象征。
“宣时尚之潮流,只因有你”,“宣因服饰”定位于25—40岁中高收入的时尚女性,它典雅而浪漫,简约而清晰,体现了都市女性一贯追求的个性与超然。其上乘而天然的质地,营造出现代女性自信,独立,智慧的时代形象;其丰富独特的款式诠释出东方女性如诗般气质,如水般柔情。
“流行总在岁月中遗失,时尚在洗净铅华后留下永恒的轨迹”,“路易诗兰服饰”定位于25—45岁中高收入的男性。它款式新颖,时尚,注重个性,经典的演绎。“路易诗兰”的设计理念,在保有古典神韵的同时,突现出都市男性干练,自信和成熟的独特形象,是独具个性、魅力成功男士的最佳选择。
公司出售的所有服饰都有鲜明的品牌形象,其目的是满足顾客的个性化需求。在这里,任一个渴望塑造自我形象的顾客,都能找到满足其心理需求的服饰。 “选择“E秀”,就是选择对的!”
3.3 服务
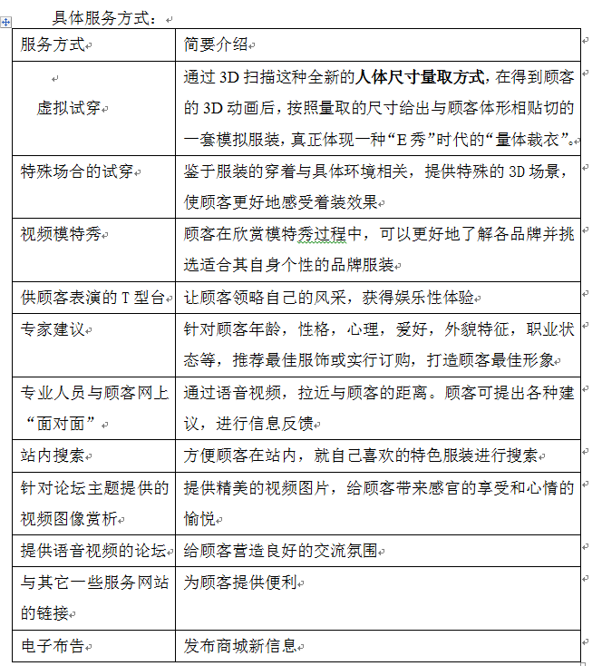
该商城以三维空间的形式展现,此购物情景与现实购物情景相一致,区别于大众化的平面设计。其特色在于:
形成顾客人体三维图像:公司采用最新的视频、扫描技术,针对不同的客户群体采用不同的数据采集方式(具体方式见附录2),采取人体数字信息,得到顾客的人体三维图像,并以此数字信息建立顾客的个人资料库。利用三维动画技术对视频图象进行处理,获得顾客的三维虚拟人形象。
虚拟试穿:通过虚拟人,顾客可进行虚拟服装的试穿。在试穿过程中,顾客可进入一些特定的虚拟场所(例如:晚会,婚宴,运动场,工作场合,大街等),进一步感受着装效果。根据需要,顾客还可在商城里挑选特定首饰加以配戴。
虚拟T型台:在这里,我们提供了一个较特殊的场景:虚拟T型台。顾客可在上面进行精彩表演,我们会在每月底评出最佳表演者,赠送小礼品,并保存其视频画面供其它顾客欣赏。
服装设计师为顾客提供咨询建议,全力打造顾客的形象。专家会依据顾客填写的年龄,肤色,性格特征,个人爱好,职业状况等相关信息(咨询表见附录三),为顾客的购买提供建议。推荐适合其气质特征的某款服装,顾客可立即虚拟试穿。对需要定做服装的顾客提供订购帮助。
模特秀视频:为进一步体现娱乐性,公司在商城中推出了大型的模特秀,顾客可在任何时候观看流行款式服饰的模特秀视频。
我们的目标是:带给顾客全新的网上购物体验,以人性化服务赢得顾客的偏爱。本商城还提供其他一些基本服务,包括:站内搜索,电子布告,与其它网站的链接等。


3.4服务的核心竞争力
特殊的服务方式:
将购物与娱乐溶为一体,在虚拟商城中,顾客可随意挑选及试穿中意的服装;虚拟活动场所的提供,使顾客体验“身临其境”的妙感;专家咨询与建议满足客户的个性化要求,打造顾客最佳形象。
技术优势:全国首家融合扫描技术、3D技术及多种视频技术等提供虚拟购物空间的网上服装城。
独特的互动模式:T型台秀,个性场景秀
独特的服务理念:“比顾客更了解顾客”。
2.5现有技术理念的应用:
QQ秀商城:QQ用户在该商城中可根据个人爱好设计虚拟自我形象,选择中意服饰并随意更换之。
网络游戏:网络游戏盛行化,三维动画人物逼真形象,赢得网民的喜爱;
宝洁公司:提供皮肤测试,根据测试结果提出建议,推荐适当的产品给顾客。
广东服装网:品牌服饰的模特秀视频,强烈吸引了顾客目光。
网络虚拟社区的出现。
市场概述
当前,社会服装消费心理已渐趋成熟并呈现三个"结合":
审美与人本结合--追求科学穿衣;
潮流与个性结合--体现文化内涵;
经济与品位结合--强调物有所值。
调查现代人的服装消费观念结果显示:把重视个性的、合适的服装作为选购的首选的消费者占主导地位,其比例分别为64.8%和55.7%。(资料来源:中国服装网)用户在最近一年内在网上实际购买的产品或服务中,服装的比例有大幅上升。(资料来源:第14次中国互联网络发展状况统计报告)
电子商务的发展基本上是受制于信息技术及网络设施,即信息网络基础设施水平和对应于网络经济的社会法律、诚信环境建设状况的。(资料来源:经济参考报)在发展初期,我们将实行联合策略。与重点城市大商场合作,实现网上购物的同城交易,本地化服务。一方面有效解决了电子商务发展中的诚信和售后服务以及物流等问题。同时也有利于本公司服务的直接市场推广,这也将会促进潜在顾客的网上购物消费观念的形成。
网上购物用户的基本特征:
25岁以下:目前网络群体中最活跃的群体。
25—40岁:具有相当的网络消费经验和消费能力,讲究生活品位。
40岁以上:务实的消费群体,眼见为实。

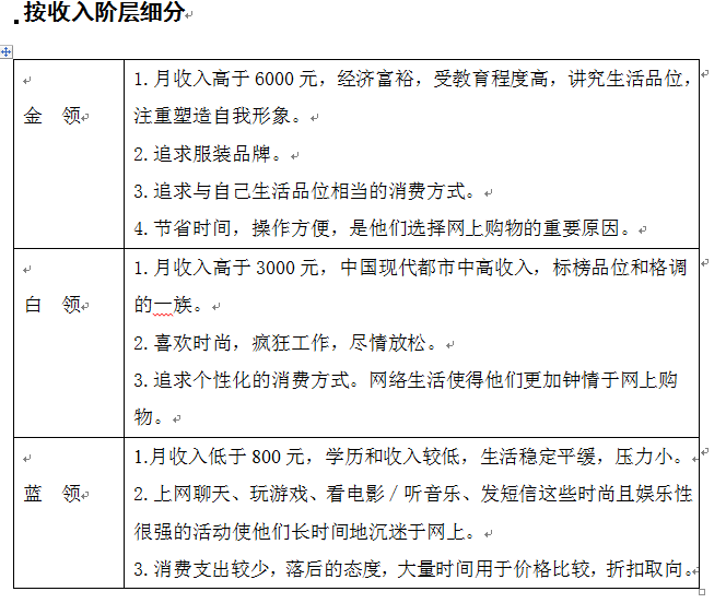
金领:经济富裕,受教育程度高,讲究生活品位,注重塑造自我形象。
白领:喜欢时尚,追求个性化的消费方式,网络生活使得他们更加钟情于网上购物。
蓝领:学历和收入较低,落后的态度,大量时间用于价格比较,折扣取向。

目标市场细分
鉴于本服务的特点,我们必须细分甚至超细分市场,才能推出更多令目标顾客满意的产品与服务。因此,我们对网上购物的顾客按收入和年龄结构进行细分。



目标市场分析
E秀服装城定位于中高端服装市场。我们的目标市场选择25—40岁金领、白领阶层;高收入、高教育、经济富裕、年轻,在线时间多、在工作和家中都有高速网络接入。属于高品质消费观的青年一族,追求时尚,成熟而理性,购买力强,追求个性化的消费方式,网络生活使得他们更加钟情于网上购物。敢于接受新生事物,注重消费的体验感受。
4.5市场定位
E秀服装城定位于中高端服装BtoC销售,采用3D及多种视频技术,为顾客提供最具特色的网上“量身选购”服装服务。以建设三维虚拟人物和虚拟空间为服务方式,满足顾客购买服装过程中网上试穿的需要,以带给顾客全新的网上购物体验。在发展初期,本公司采取联合策略,与商场合作,实现网上购物的同城交易,本地化服务。以技术创新和经营模式创新区别与其他电子商务网站。同时又以其购买的方便、快捷和价格优势区别于传统购物商城。
4.6市场需求预测
根据调查显示,在最近一年内有9.4%的网民在网上购买过服装。预计到2006年中国的网上购物用户将达到6962万人,按此比例保守估计,2006年网上购物购买服装的人数将达到654万人。相当于整个西安市的人口。庞大的客户基数,预示着网上服装超市将具有广阔的市场前景。

网上服装市场总容量=网上购物人数*购买服装人数百分比
=5437*9.4%
=511(万人)
目标市场容量=网上服装市场总容量*年龄百分比*收入百分比
=511*50.6%*17.4%
=45万人
在发展初期,商场预计占领2%的市场份额,且每年新会员的增长率达到50%。

战略初期策略
产品策略
本公司出售的所有品牌服饰都拥有明确的定位,其目的是满足目标顾客的个性化品位需求。同时,运用三维扫描技术和3D技术创造网上虚拟人,充分把握了消费者形体、心理特征,真正创造消费者的个性化的完美购物体验。

E秀服装城根据消费者个性化,人性化的需求而建立虚拟现实生活空间,充分满足消费者网上购物的各种心理要求,同时增添了网上购物的娱乐性,让消费者感受网上购物的另一种乐趣。通过提供网上购物的增值服务,创造顾客价值剩余。
价格策略(会员制+定制定价)
我们采用会员制,根据不同的会员等级,采用不同的价格。以定价来维护公司的品质形象。会员制:金卡会员和普通会员分别享受不同等级的会员待遇。
客户享受的VIP服务:
金卡会员:会费300元/年
1) 公司定期通过电子邮件和商业信函的方式,根据会员提供的资料为他们推荐
2) 商场近期推出的适合他们的服装。真正做到“比顾客更了解顾客”。
3) 专业服装设计师为其购买提供咨询意见,为顾客找到最适合他们的服装。
4) 建立金卡会员俱乐部,定期举办会员活动。
5) 为特殊顾客量身定做服装。
普通会员:会费60元/年
1) 建立客户档案,定期推荐流行服饰。
2) 个性化的定价,根据累计购买数量,金额、信誉度享受商品的价格折扣。
促销策略
商场促销
创业初期,在北京、上海、广东、山东、江苏、浙江六省共选择10个高档的商城作为合作伙伴,吸收他们的部分顾客成为公司的会员,免费为顾客扫描,建立客户个人资料库。这些商场是当地商场中的明星也是有名的高档商城,与高端市场相接近,高端市场的满意使用将会产生“明星示范效应”,也将会引导时尚潮流,使更多的消费者认可我们的特色网上服务,为我们的网上商场在全国的推广打开市场。
广告促销
鉴于公司的服务方式易于被模仿,面对市场众多的竞争对手,公司为突显自身优势以区别挑战者和追随者,在成长的初期应快速建立品牌效应优势,并不断巩固和加强。
1) 网络广告 :在受众面较广的门户网站如网易、搜狐、新浪等大型网站进行宣传。生动全面展示本商场的个性化服务方式。发送电子邮件宣传。
2) 搜索引擎:第十三次CNNIC调查发现,83.4%用户得知新网站的途径是通过搜索引擎,在网页搜索引擎中加入自己的公司。使用Overture.com和Google.com等付费系统,便于顾客在短时间内就能看到商场的网站。有利于商场的快速传播。
3) 杂志广告:在《时尚》、《瑞丽》、等时尚类、女性类高档杂志。以及服装专业杂志《世界时装之苑》等撰文介绍本网上商城的特色服务,通过大量的软性文章,突出本商城的特色与品位。突出第一和引领潮流的特点。在最具影响力的财经类杂志《商界》、《销售与市场》等撰文介绍本网上商城独特的经营方式的文章,财经类杂志的目标阅读群多为商业人士或准商业人士,市场研讨、行业评论、营销案例方面的文章大受欢迎。通过发表一批极具分量的文章,达到品牌宣传和扩大知名度的作用。
战略中后期策略
品牌忠诚策略:
1) 广告宣传:在各大门户网站上进行宣传,形成网上服装购物的主导商场。中高端市场的代表。以品牌形象吸引顾客,以顾客维护品牌。
2) 公共关系:公司将通过举办一系列公关活动,提高品牌在社会公众心目中的认知度;同时也使各企事业单位更好的为公司提供各方面的支持。如:联合服装商城举办服装大赛。
3) 改良服务:努力提高服务质量是建立品牌忠诚的最佳手段,我公司提倡以“顾客至上,理解与尊重并重”为员工的行为准则。以“比顾客更了解顾客”的服务理念为指导,为顾客提供人性化的服务。
4) 价格折让:针对价格弹性比较大的中端服装,我们将实行会员价,给予中端顾客一定的价格优惠。
5) 赠送礼品:针对高端客户,在节日里或生日赠送高雅不贵的小礼品。真正做到“以顾客为中心”。
4.8具体执行方案
依据原则:依据电子商务发展水平,突出重点,逐步面向全国推广。
一级市场:北京、上海、广东、山东、江苏、浙江
二级市场:福建、湖北、辽宁、湖南、四川
三级市场:其他地区
确定推广重点城市或地区:
北京、上海、广东、山东、江苏、浙江这六个省市地区已占整个网上购物的55.5%的市场份额。这六个省市地区将是公司推广的重点。
市场推广阶段
时间:(1~3个月)
措施:在北京、上海、广州三个经济发达且人口众多的城市每个城市选择1—2个知名商城合作,进行宣传和吸收核心会员的活动。进行服务理念和方式的推广,诱导前卫消费。
进入市场阶段
时间:(3~6个月)
措施:在北京、上海、广州、青岛、杭州、南京通过商场进行直接宣传促销。同时,进行大量的网络广告辅以杂志广告宣传。
市场发展阶段
时间:(6~12个月)
措施:扩大商品种类,加强供应商的管理,节约经营成本。进行技术改造。形成价格和服务两大优势。
市场扩张阶段
时间:(1~2年)
措施:增加市场投资,提高市场占有率。同时,形成商场、厂家两条配送渠道,降低社会成本。
5.竞争分析
5.1 SWOT分析

竞争力量分析
我们将利用波特的五力竞争模型对现有的服装业以及网上服装商城进行一深入的分析:
5.2.1现实竞争者
现实商城、专卖店:它们主要以传统的店面方式经营服装,独具竞争力的传统经营模式,充分利用已有的经营网络,地理优势,品牌优势销售服装。逐步向网上销售发展,它们网上经营规模较小,没有形成特色,经营方式单一,缺乏深度开发。但总的来说它们占据着主要的服装市场份额。但与之相比我们有较强的成本优势和特定的市场。
网上B2C服装商城:楼兰网上服装商城,世界服装网、国际服饰网、银鲨服饰网上商店等,销售方式遵循传统的电子商务销售模式,逐渐走向服装销售的专业化,能够提供网上定制,以及具有特色的服装展示,服务具有一定的创新性,具有一定的竞争力。
网上综合电子商务网站:搜狐商场、8848:作为拥有巨大流量的综合门户网站,建立了一整套从市场调研、产品宣传、进货、网上交易、物流配送和售后服务的一整套相对成熟完善的运营体系,他们将把自己现有的广告主资源和客户资源有效整合,发展 B2C可以使公司的品牌资源更直接地创造财富。
5.2.2潜在进入者
由于网上服装商城的便捷和进入门槛低,如果能够取得成功,将会有众多的进入者。根据我们的预测,主要有以下几类进入。
大型商场:目前,我国已有50多家大型连锁商场加盟网上连锁商城,一些大型的超市和百货公司也正着手建设自己的电子商务体系和交易平台。他们已形成自己的供应价值链,在成本上占有很大的优势。而且以的网络体系,以及客户优势,要实现网上服装销售的模拟试穿等一系列服务并非难事。
现有的综合门户网站:现有的门户网站如新浪,网易实力特别雄厚,网上服装商城的进入门槛较低,几乎没有什么限制。而大的门户网站的品牌形象早已建立,具有较高的知名度,如果网上服装商城有足够大的利润,肯定会促使这些网站进入。
5.2.3其他进入者
主要是一些新进入者以及传统零售商来做网上服装商城。新进入者对我们的威胁不是很大,但是传统的零售商由于有成本和物流上的优势,对我们的威胁也比较大。
供方讨价还价能力
在发展初期公司的规模比较小,网上商城的销售额占合作商场总销售额很小的一部分。所以在合作商场方讨价还价能力弱,公司处于劣势地位。但随着网站交易量的增长,规模的迅速扩大,公司将在供应链中占据有利地位,本公司将采取和厂商的合作形成多种物流配送体系。
买方讨价还价能力:
公司的服务产品定位于中高端市场,这一群体的消费特征是更多地关注产品品牌,服务水平。对价格敏感度较低,所以公司在买方讨价还价能力上处于优势。可以平衡因公司在供方讨价还价上的劣势。
替代品:
我们的服务产品还处在发展的萌芽阶段,暂时没有出现替代服务。
5.3 分析总结
传统的电子商务网站一个典型的特征是推崇大而全的营销模式,一个网站往往包括电子产品,服装,生活用品,艺术品,首饰等等,应有尽有。市场做得大,但却没有做精,市场定位不明确。网络产品只突出它的价格优势,却没有提高它的附加值。本网上商城专营名牌服饰,以实现网上服装购买的模拟试穿来吸引顾客。提供个性化服务来刺激消费者需求。同时采取联合策略,与服装商场合作实现同城交易,本地化服务,有效降低物流成本。
6.公司及战略
6.1公司名称
E秀服装城(E Show)
6.2公司宗旨
以技术创新和理念创新为基点,开创电子商务人工智能化发展的新局面,打造网上购物新概念。促进电子商务服务的发展。
6.3公司经营理念
本着“以人为本、诚信为先、团结合作,开拓创新”的理念,突出“以顾客为中心”,满足顾客购物的个性化需求,实现顾客消费行为的“量身定制”化。同时,以个性化、人性化的服务带给顾客全新的购物体验。
6.4公司目标
短期目标
以三维扫描技术和网上虚拟现实生活空间的开发应用为先导,抓住市场契机,极力进行市场推广,使公司服务短期内在全国网民中享有较高的知名度。同时,开发区域性的市场,拥有第一批忠实顾客,技术上不断完善成熟,服务不断升级提高。
长期目标
稳定既得市场,不断开发新市场,稳步发展,形成具有特色的赢利模式并实现企业的高额的经济增长率,以个性化、人性化的服务成为中国网上服装商场的领导者。
6.5 公司战略
创业初期战略 (1-3年)
在此阶段,我们的战略目标是在网上购物市场立足,生存下来。战略措施是选择恰当的细分市场,目前看好电子商务这个具有广阔前景的市场的人很多,我们利用先入为主的市场优势,同时我们在产品战略上选择专一化战略,以中高端服装销售为主。目的是集中资金、技术力量,形成具有核心竞争力的服务模式。集力进行市场推广。
公司成长战略 (3-5年)
受市场需求增长的限制,我们在这一阶段重在优化产业价值链、培育市场体系。网络市场千变万化,我们要注重服务的升级换代,在原有的市场上基础上重视服务产品增值,提高服务质量,打造公司的品牌形象。开拓市场,扩大市场占有率。我们的战略目标是成为网上服装销售市场的佼佼者。
成熟运营战略 (5-10年)
经过市场上五年的奋斗,我们已经拥有了较大的市场份额,这个阶段的目标是成为已有市场的领导者和新市场的开拓者,我们要成为先进的电子商务技术以及电子商务经营理念的实现者。建立完整的产业价值链体系,利用低成本和高质量的服务取得在市场中的领导者地位。最终实现公司的成功上市。
7.公司管理

服务流程图

购物流程
1.登陆网站选择进入方式(会员或普通顾客)或者选择注册会员。
会员注册:建立完备个人档案,除基本的资料, 姓名、年龄、地址、联系电话等还包括身高、体重、三维、兴趣爱好、职业。
2.系统确立身份,提供不同购物流程。
a)会员:a、确立原数据库人体数据信息是否更新,并保存更新数据。
b、通过数据库中的数建立虚拟3D人体模型。
(注:享受我们的整个过程之后,会员数据信息将保留在我们的中心数据库中。)
b)普通顾客:
a、通过各种方式对顾客进行数据采集。
b、通过所采集的数据建立虚拟3D人体模型。
(注:享受我们的整个过程之后,普通顾客数据信息将不保留在我们的中心据库中。)
3.挑选商品,进入虚拟T型台或虚拟现实生活空间模拟试穿更换;观看服装介绍,虚拟模特的服装展示表演,与专家交流,进行服装相关咨询。
4.点击购买按钮放入购物车
5.购完所需商品,点击页面上方“购物车"或左上方“收银台”。
6.检查购物车里面的商品信息,核实商品数量。
7.选择支付方式。
8.选择收货方式。
9.最后确认。
10.提交成功!(请在家里或办公室里等候您的商品吧)
7.4价值链管理
价值链是企业生产的产品和服务增值的环节和链条,价值链中的每项活动都增加了产品和服务的价值。下图为中国纺织服装出口美国市场的产品价值链构成。

们从图中可以看出,价值增值最大的是零售商,因此,我们的服务定位于从事服装销售的网上零售服装商同样具有可观的利润空间。我们的价值源泉体现在电子商务供给创造消费者需求,通过网上模拟试穿和三维虚拟生活空间的运用,提供个性化服务来刺激消费者需求。
7.4.1服务管理
售前服务:
创造顾客想要的,创造顾客需求。
对潜在客户面对面的宣传,人物设计,体验网上虚拟现实生活空间。带给消费者一种难得的体验感受。
紧跟流行趋势,不断更新服装。
注册会员的个人资料的管理,专家意见,提供人性化的咨询服务。
售后服务:
记住顾客想要的:会员数据库的建设,根据会员购买的历史资料,了解老顾客的需求,与老顾客保持联系。
预想顾客想要的:根据购买情况,将顾客偏好相同的放到一起,结合顾客自身特点和流行趋势来推荐适合他们的服装。
7.4.2供应商管理
效率的店铺空间安排:我们选择国内外的一些品牌服装,充分运用2/8原则,80%的利润来源于20%的产品销售。把商品范围局限在高销售率的商品上,从而有效控制成本,提高销售业绩。
效率的市场投入:新产品的导入为消费者带来新的兴趣和价值,我们要紧跟时尚潮流,推出更多的服饰,为企业创造新的业务机会。积极与供应商合作,制定有利的销售计划,促销活动。
7.4.3供应渠道管理
基本行为准则:
以顾客为中心,销售流程信息化管理。
在弱势项目上全面利用外部资源,并把他们仔细的安排到我们的服务产品中去,最大限度的节约物流成本。
\
目录:
第一章执行摘要
1.1 项目背景
1.1.1行业市场现状
1.2项目概况
1.2.1项目总体描述
1.3项目竞争优势
1.3.1政策支持
1.3.2地域优势
1.4项目投资亮点
第二章项目介绍
2.1项目名称
2.2项目内容
2.3项目性质
2.4项目地点
2.5投资金额
2.6项目承办单位
2.7资金来源
2.8项目建设周期
2.9主要建设内容及规模
2.10主要产品及规模
2.11项目技术方案
2.12项目投资回报周期
第三章项目行业分析
3.1项目行业分析
3.1.1 2011-2016年服装城宏观市场环境
3.1.2 2011-2016年服装城市场前景
3.1.3 2011-2016年全国服装城发展总结
3.1.4 2011-2016年全国服装城发展现状
3.1.5 2011-2016年服装城宏观市场环境
3.1.6服装城发展总结
3.2 项目竞争力分析
3.2.1竞争分析
3.2.1行业进入壁垒分析
3.3 项目的商业模式
3.3.1 服装城项目商业模式
3.3.2服装城项目商业模式优势
第四章项目公司介绍
4.1项目公司概况
4.2企业主要竞争资源
第五章项目产品
5.1产品介绍
5.2产品性能
5.3技术特点
5.4产品的竞争优势
5.5典型客户
5.6盈利方案
6.产品与开发
6.1产品研究与开发
6.2项目技术基础
6.2.1已有的成果及技术水平
6.2未来的发展战略
6.3技术团队
第七章项目建设计划
7.1项目进度规划
7.2项目建设方案
第八章发展规划与运营策略
8.1企业发展规划
8.1.1企业发展目标
8.1.2企业发展策略
8.2企业营销战略
8.2.1品牌营销战
8.2.2产品营销策略
8.3市场推广方式
8.3.1销售方案
8.3.2营销方案
8.3.3价格策略
8.4建设与运营管理
8.4.1项目组织机构
8.2项目管理措施
第九章财务分析与预测
9.1收入预估
9.2税金估算
9.3成本费用估算
9.4利润估算
9.5财务指标
9.6财务净现值FNPV
9.7项目投资回收期Pt
9.8总投资收益率(ROI
第十章项目效益分析
10.1项目的经济效益分析
10.2项目的社会及生态效益分析
第十一章资金需求
11.1资金需求及使用规划
11.1.1项目投资估算说明
11.1.2项目总投资
11.1.3固定资产投资
11.1.4流动资金
11.2资金筹集方式
11.2.1项目拟采用的融资方式
11.2.2项目融资方案
11.3详细使用规划
第十二章风险分析
12.1风险分析
12.1.1风险规避措施
第十三章启慧联恒结论及建议
13.1结论
13.2建议
附件:
1、项目资金使用表
2、项目十年期营业收入一览表
3、项目十年期材料进货表
4、项目十年期固定资产折旧表
5、项目十年期总成本收入表
7、项目十年期利润分配表
8、项目十年期现金流量表
本报告由启慧联恒出品,报告版权归启慧联恒公司所有。本报告是启慧联恒公司的研究与统计成果,报告为有偿提供给购买报告的客户使用。未获得启慧联恒公司书面授权,任何网站或媒体不得转载或引用,否则启慧联恒公司有权依法追究其法律责任。如需订阅研究报告,请直接联系本网站,以便获得全程优质完善服务。
扫一扫,权威审核标准早知道
扫一扫,加微信联系我们